Soal
1. Perhatikan gambar rangkaian sensor thermal berikut.
Apa fungsi op amp pada U2 ?
A. Untuk menguatkan tegangan dari sensor
B. Untuk menguatkan arus sehingga arus tidak drop
C. Untuk memberi penguatan -1
D. Untuk rangkaian pengaman
B. Untuk menguatkan arus sehingga arus tidak drop
C. Untuk memberi penguatan -1
D. Untuk rangkaian pengaman
2. Perhatikan gambar rangkaian sensor thermal berikut.
Bagaimana cara kerja Sensor LM 35 ?
A. Mengubah besaran cahaya menjadi besaran listrik
B. Mengubah besaran suhu menjadi besaran tegangan
C. Mengubah gerak menjadi besaran listrik
D. Tidak mengubah apapun
1. Perhatikan gambar rangkaian sensor mekanis berikut.
Apa yang terjadi jika motor langsung dihubungkan dengan rangkaian tanpa menggunakan relay?
A. Rangkaian akan tetap berjalan
B. Motor akan berputar arah dari sebelumnya
C. Motor tidak dapat berjalan karena arus dari op amp kecil
D. Rangkaian akan terbakar
A. Rangkaian akan tetap berjalan
B. Motor akan berputar arah dari sebelumnya
C. Motor tidak dapat berjalan karena arus dari op amp kecil
D. Rangkaian akan terbakar
2. Perhatikan gambar rangkaian sensor mekanis berikut.
Berdasarkan rangkaian diatas transistor berfungsi sebagai
A. Pembagi tegangan
B. Penyearah arus
C. Penguat
D. Saklar
B. Penyearah arus
C. Penguat
D. Saklar
1. Perhatikan gambar rangkaian sensor optik berikut.

Bagaimana perbandingan antara resistansi sensor ldr terhadap intensitas cahaya matahari
A. Semakin besar intensitas cahaya maka semakin besar resistansi sensor ldr
B. Semakin besar intensitas cahaya maka semakin kecil resistansi sensor ldr
C. Tidak ada perbandingan antara intensitas cahaya dengan resistansi sensor ldr
D. Cahaya matahari tidak bisa ditangkap oleh sensor ldr
2. Perhatikan gambar rangkaian sensor optik berikut.

Berdasarkan rangkaian diatas relay berfungsi sebagai
A. Pembagi tegangan
B. Penyearah arus
C. Penguat
D. Saklar
B. Penyearah arus
C. Penguat
D. Saklar
1. Perhatikan gambar rangkaian sensor fisika berikut.
Karena output dari sensor termokopel sinyal berfrekuensi rendah maka ...
A. Membuat rangkaian komperator
B. menambah sensor termokopel
C. Perlu dipasang sebuah filter untuk menghilangkan sinyal frekuensi tinggi
D. Mengurangi hambatan pada sensor termokopel
Mengapa rangkaian penguat tingkat 1 menggunakan rangkaian non inverting ?
A. karena non inverting memiliki impedansi masukkan yang sangat tinggi dan impedansi keluaran yang tinggi.
B. karena non inverting memiliki impedansi masukkan yang sangat tinggi dan impedansi keluaran yang rendah.
C. karena non inverting memiliki impedansi masukkan yang sangat rendah dan impedansi keluaran yang rendah.
D. karena non inverting memiliki impedansi masukkan yang sangat rendah dan impedansi keluaran yang tinggi.
1. Perhatikan gambar rangkaian sensor kimia berikut.
Berdasarkan rangkain diatas mengapa led harus dipasang seri dengan resistor ?
A. Supaya led bisa menyala
B. Supaya led tidak hangus ketika menerima arus yang besar
C. agar led bisa menyala terang
D. agar led tidak menyala
2. Perhatikan gambar rangkaian sensor kimia berikut

Berdasarkan rangkain diatas mengapa 4 buah motor dipasang secara paralel ?
A. Supaya tegangan di setiap motor sama dan motor dapat berjalan
B. Supaya arus disetiap motor sama
C. agar led bisa menyala
D. agar tegangan dari relay sampai ke motor
1. Perhatikan gambar rangkaian sensor berikut.
Apa yang terjadi ketika sensor mq-2 mendeteksi adanya gas ?
A. Sensor mq-2 mengeluarkan tegangan sebesar 5 volt dan tegangan tersebut menuju op amp non-inverting dan mengalami penguatan 2 kali sehingga keluaran op amp sebesar 10 V dengan begitu akan menghidupkan led dan buzzer.
B. Sensor mq-2 mengeluarkan tegangan sebesar 5 volt dan tegangan tersebut menuju op amp non-inverting dan mengalami penguatan 2 kali sehingga keluaran op amp sebesar 10 V dengan begitu akan menghidupkan motor
C. Sensor mq-2 mengeluarkan tegangan sebesar 5 volt dan tegangan tersebut menuju op amp inverting dan mengalami penguatan 2 kali sehingga keluaran op amp sebesar 10 V dengan begitu akan menghidupkan led dan buzzer.
D. Sensor mq-2 mengeluarkan tegangan sebesar 5 volt dan tegangan tersebut menuju op amp non-inverting dan mengalami penguatan 2 kali sehingga keluaran op amp sebesar 15 V dengan begitu akan menghidupkan led dan buzzer.
2. Perhatikan gambar rangkaian sensor berikut.
Apa tujuan dipasang optocoupler pada rangkain ?
A. Supaya arus yang mengalir dari relay ke motor
B. Supaya motor bisa berjalan
C. Suapya arus tidak drop saat menuju motor
D. Untuk memproteksi adanya gangguan tegangan feedback dan untuk mengendalikan beban besar seperti motor DC
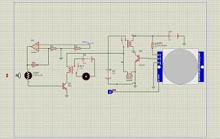
1. Perhatikan gambar rangkaian sensor berikut.

Apa yang dilakukan agar rangkaian diatas menjadi benar.
A. menambahkan led pada output rain sensor.
B. membuang R6 sehingga Q2 hanya menerima output dari rain sensor.
C. membuang vsine di rangkaian motor.
D. rangkaian diatas sudah benar.
2. Perhatikan gambar rangkaian sensor berikut.
Mengapa ketika sensor infrared dan dan sensor sensor hujan berlogika 1 motor (pompa air) tidak bergerak ?
A. karena tidak ada arus dan tegangan di Q1.
B. karena arus di Q2 langsung menuju ground.
C. karena tidak ada arus menuju relay sehingga relay off .
D. karena hambatan di R1 terlalu besar.






